项目所在地区:海南省三亚市崖州区
一、招标条件
南京农业大学三亚研究院展厅设计及美工制作项目已获批准,项目资金来源为其他资金,招标人为南京农业大学三亚研究院。本项目已具备招标条件,现招标方式为公开邀请招标。
二、项目概况
1.项目编号:20250007-ZTSJJMGZZ
2.项目名称:展厅设计及美工制作服务
3.预算金额:19万元,所有投报价不得超过预算金额,否则将作无效投标处理。
4.最高限价:
5.采购需求:展厅设计方案(含设计理念、平面布局、效果图、动线说明等)、美工制作方案(包括材料、工艺、技术标准等)、项目实施计划与工期安排、质量保证与售后服务等。
三、投标人资格
1.符合《中华人民共和国政府采购法》第二十二条要求;
2.投标人必须具有相关资质;具有本次采购货物/服务的供货及售后服务能力;
3.有效的营业执照副本、税务登记证、组织机构代码证或者社会信用代码的营业执照(复印件加盖公章);
4.参加本次采购活动前三年内(成立时间不足三年的自成立之日起),在经营活动中没有重大违法记录(提供参加本次采购活动前三年内在经营活动中没有重大违法记录的书面声明)。
5.投标供应商须提供法定代表人授权书原件、法定代表人身份证复印件、授权代表身份证复印件(如果是法定代表人直接参与投标的可以不提供授权书)。
6.拒绝下述供应商参加本次采购活动:
为采购项目提供整体设计、规范编制或者项目管理、监理、检测等服务的;
供应商单位负责人为同一人或者存在直接控股、管理关系的不同供应商,不得参加 同一合同项下的采购活动;
被“信用中国”网站(www.creditchina.gov.cn)或中国政府采购网 (www.ccgp.gov.cn)列入失信被执行人、重大税收违法失信主体、政府采购严重违法失信 行为记录名单的。
7.本项目不接受联合体参与投标。
四、评审办法
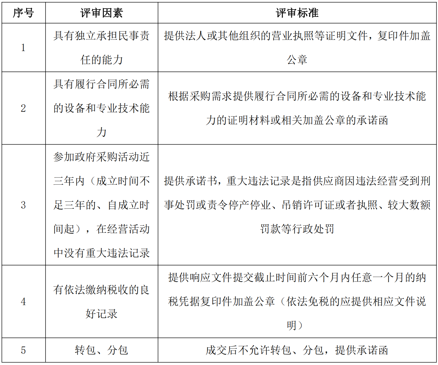
1.供应商资格审查标准
采购人依据下列标准,对供应商的资格进行评审。有一项不符合评审标准的,采购人应当否决其响应文件。

2.响应文件符合性审查标准
评审小组依据下列标准,对响应文件进行符合性审查。有一项不符合评审标准的,评审小组应当否决其响应文件。通过符合性审查的合格供应商不足3家的,不进入综合评审。

3.评分标准
(1)评审方法
本项目采用综合评分法。
(2)综合评审因素及评审标准
本项目总分为 100 分,小数点后保留 2 位。按评审后得分由高到低顺序排列,得分相同的,按响应报价由低到高顺序排列,得分且响应报价相同的并列。磋商小组根据最终排名向采购人推荐成交候选供应商。最低响应报价等任何单项因素的最优不是成交的必要条件。
3.1价格分(分值20分)(小数点保留两位)

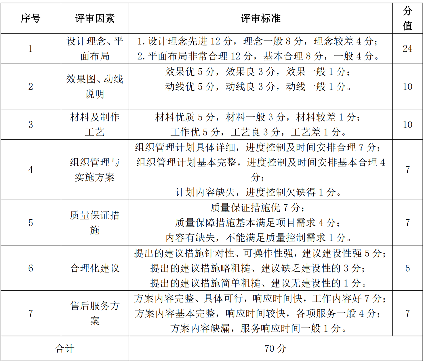
3.2技术分(分值70分)

3.3商务分(分值10分)

五、响应文件格式要求
(一)格式要求
响应文件须统一用A4纸打印并装订成册,一式肆份(正本壹份、副本叁份),并在封面上明确标注“正本”或“副本”。所有文件应加盖单位公章,并由法定代表人或授权代理人签字。响应文件应密封提交,密封袋外注明:
1.项目名称:展厅设计及美工制作项目;
2.投标单位名称;
3.联系人及电话。
(二)响应文件组成
1.商务部分
投标函(格式自拟,包含报价及服务承诺);法定代表人身份证明及授权委托书(如有授权)、营业执照副本复印件(加盖公章)、相关资质证书复印件(如设计、装饰、展览类资质);近三年类似项目业绩证明材料(合同关键页复印件等);投标人认为需要提供的其他商务文件。
2.技术部分
展厅设计方案(含设计理念、平面布局、效果图、动线说明等)、美工制作方案(包括材料、工艺、技术标准等)、项目实施计划与工期安排、项目人员配备及主要人员简历、质量保证与售后服务承诺、其他技术说明或优化建议、投标报价要求、报价应包括完成本项目所需的所有设计、税费等费用;报价表需分项列出设计费、制作费和其他费用等。报价为人民币含税总价,单位为“元”。
3.其他说明
响应文件一旦提交,恕不退还,投标人应对所提供材料的真实性、合法性负责,如有虚假,招标人有权取消其投标资格,投标人保留对响应文件内容进行澄清或要求补充材料的权利。
六、响应文件提交
截止时间:2025年7月15日17:30(北京时间)
七、开标时间及地点
1.开标时间:2025年7月17日
2.开标地点:海南省三亚市崖州区宜居路10号南京农业大学大豆园艺作物种质创新中心
八、公告期限
自本公告发布之日起3个工作日。
九、联系方式
联系人:文翠莹
电话:13138969021
地址:海南省三亚市崖州区宜居路10号南京农业大学大豆园艺作物种质创新中心